MG电子免费试玩

国家市场总局发文 举报药店最高200万-新媒体动态-MG电子免费试玩官方网站

MG电子免费试玩

国家市场总局发文 举报药店最高200万
来源:MG电子免费试玩集团 日期:2019.11.20 浏览量:2725
    医药网11月20日讯 新的重大违法行为举报奖励办法来了,大幅提高了举报药店卖假药、劣药等重大违法行为的奖励标准和奖励上限,最高可奖励200万元。
 
    药店违法,举报也有奖
 
    11月19日,国家市场总局印发了关于《市场监管领域重大违法行为举报奖励暂行办法(修订征求意见稿)》(以下简称“《办法》”)。
 
 
    《办法》对于“举报重大违法行为并经查实属于奖励范围”的第一条明确指出,“违反市场监管领域食品、药品、特种设备、工业产品质量安全相关法律法规规定的重大违法行为”。
 
 
    那么,药品领域哪些违法行为属于重大违法行为呢?《办法》强调,涉嫌犯罪或者涉嫌被责令停产停业、吊销(撤销)许可证或者营业执照、较大数额罚款等行政处罚的违法行为。
 
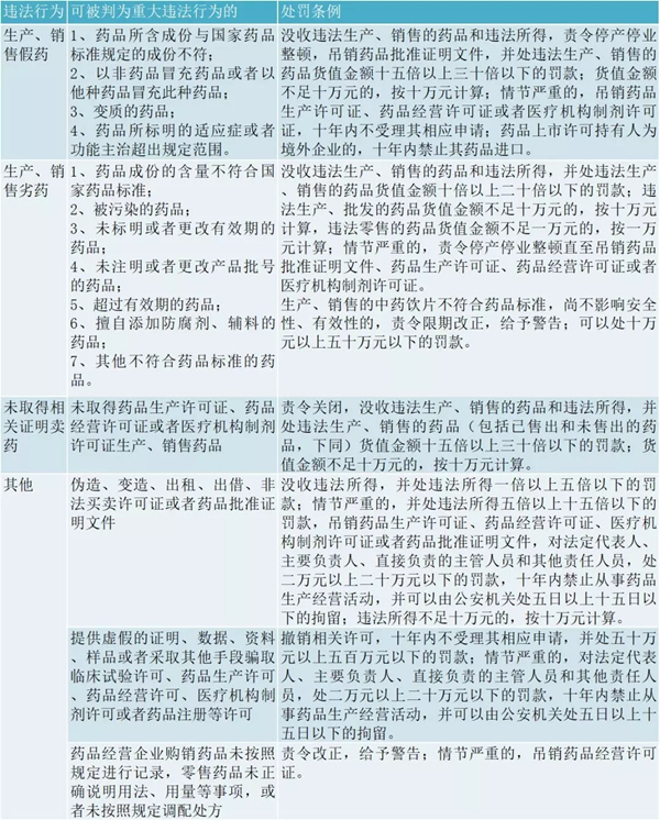
    结合新版《药品管理法》来看,生产、销售假药、劣药以及未取得相关证明卖药等都属于药品领域产品质量安全相关法律法规规定的重大违法行为。具体如下:
 
 
    不难发现,零售药店的违法行为也在其中,根据市场总局的《办法》,零售药店涉及以上违法行为被举报,查实后都会受到处罚。
 
    违法被查实,最高200万元
 
    那么,举报人又会获得什么样的奖励呢?根据《办法》,举报奖励主要分为3个奖励等级,具体如下:
 
 
    另外,值得注意的是,《食品药品违法行为举报奖励办法》对举报系统性、区域性食品药品安全风险的和较大社会风险违法行为的举报奖励规定了最低奖励金额不得低于30万;《吉林省市场监管领域违法行为举报奖励暂行办法》对涉及系统性、区域性产商品质量安全风险和较大社会影响的举报规定了最低不低于50万的举报奖励。
 
    而本次《办法》还强调,每起案件的举报奖励金额上限100万元。举报涉及系统性、区域性风险,已经或可能造成重大社会危害的违法行为,奖励金额可以超过本办法规定的上限,最高不超过200万元。这也大幅提高了奖励标准和奖励上限。
 
    至于奖励条件,办法分别提出了3点:
 
{*主站.标题#1001} {*主站.标题#1001} {*主站.标题#1001} {*主站.标题#1001} {*主站.标题#1001} 365体育网站手机下载 manbet万博体育 世界杯365买球首页网址 皇冠走地世界杯盘下载网址 世界杯靠谱买可靠平台 世界杯正规备用 M88体育最新官方 酷游体育官网 乐博体育正规平台 >网站地图-sitemap