MG电子免费试玩

44份文件连发!医药行业大洗牌开始-新媒体动态-MG电子免费试玩官方网站

MG电子免费试玩

44份文件连发!医药行业大洗牌开始
来源:MG电子免费试玩集团 日期:2018.01.12 浏览量:918
    医药网1月12日讯 去年“双节”尚未结束,10月8日中共中央办公厅、国务院办公厅(以下简称两办)就联合印发《关于深化审评审批制度改革鼓励药品医疗器械创新的意见》(以下简称《意见》),《意见》作为十九大召开前的中央定调,是针对当前药品医疗器械创新面临的突出问题、着眼长远制度建设的一份重要纲领性文件。
 
    在此之后短短三个月内,以国家食品药品监管部门为首,协调各相关部委,以“每2天一个文件”的速度推进任务的落实。可以看到,两办《意见》为促进我国药械产业结构调整和技术创新带来前所未有的历史发展机遇,并且正在调动一切可调动的力量,着力掀起一波又一波的改革浪潮。
 
    一、波澜壮阔的改革新政提速出台
 
    (一)CFDA为落实两办《意见》紧急出台海量配套文件
 
    44个文件是国家局在90多天里的药政改革成绩。单就药品(还不含医疗器械)领域,为细化、完善和落实两办《意见》所规定的六大部分要求而出台的新政策文件。
 
    1、堪称一场文件竞赛!
 
    从10月8日改革号角吹响,仅第一个月就下发近16个文件,具体内容如下:
 
 
    2、CFDA为夯实“自身”基础,强化练内功,并敢于将改革的刀口向内,值得称赞。基本可以看出,CFDA在不断提高对医药行业的要求同时,也在不断完善部门法规和制度体系,加强政策宣传解释。初步统计技术文件9个,解读文件至少6个(待正式稿出台后将更多),基本覆盖了两办《意见》六大部分,至2017年底估计已完成了近80%的工作量。
 
    从《意见》要求,局领导对两办文件的答记者问、讲话等方面分析,下一步将出台的文件多是需要与其他部委协同。如与卫计委就罕见病、临床伦理,与中医药局就经典名方制定相关办法要求等。
 

 
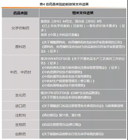
    3、新政之下,所有药品将“被”参与改革。已上市的化药注射剂一致性评价;原料药与制剂的共同审评审批;中药经典名方简化注册、中药开展资源评估、规范中成药通用名命名、规格表述等;生化药将开展专项检查,进口药注册放开,注射剂严格审评审批,生物药类似药将单独分类,创新药的仿创平衡机制。
 
 
    (二)本次改革得到相关部委的大力支持
 
 
    二、政策内容梳理与展望
 
    (一)药品监管理念发生了巨大的转变
 
    创新驱动发展作为国家战略,满足公众用得上、用得起新药好药,保障药品质量安全的迫切需要是深化改革鼓励创新发展理念的内在实质。两办《意见》旨在激发药械产业创新发展活力,促进药械产业发展质量的提高和国际竞争力的增强,用创新发展理念更好地满足公众用药这个根本目标。
 
    转变监管理念就是逐步弱化事前审批,强化事前、事中、事后全过程监管。在全面实施MAH制度下,明确药品上市许可持有人作为药品全生命周期的责任主体,将建立覆盖全产业链条的监管体系,逐步取消GMP、GSP、GCP、GAP等认证,强化过程监控与法律责任,对违法违规行为实施联合惩戒。
 
    (二)临床试验管理发生巨大变革,推出默示许可,勇气可嘉
 
    临床试验审批60天的“摇头许可”是重大调整之一,着力布控风险则落在整个临床试验过程监管之中;引入沟通交流会议机制,开展临床试验前后沟通交流;临床试验机构的认定制度改为备案并加强全过程的检查;严肃查处数据造假行为,明确签署人和研究者是数据第一责任人,加强检查和违法严惩。目前,CFDA已与卫计委就支持医疗机构开展临床试验措施达成共识。
 
    (三)提升进口药品进入中国速度,特别是罕见病用药
 
    10月10日CFDA下发局令,取消进口药注册种种限制,对接国际同步新药上市。随后CDE制定发布了《接受境外临床试验数据的技术要求》(征求意见稿),细化完善了有条件接受企业在境外取得的临床试验数据要求。12月20日,《临床急需药品有条件批准上市的技术指南(征求意见稿)》发布,提出境外已批准上市的罕见病药,其试验数据可直接用于国内申报。下一步,CFDA将公布罕见病目录相关药品,并协同卫计委明确罕见病用药减免临床试验和附带条件批准的具体标准和要求。
 
    (四)对已上市药品开展全面的质量提升
 
    在推进口服制剂仿制药一致性评价工作的同时,提出了药品注射剂再评价,实现仿制对原研替代的目标。CDE在发布的《已上市化学仿制药(注射剂)一致性评价技术要求》(征求意见稿)中,提出对具有完整和充分安全性、有效性数据(或FDA橙皮书收载)的注射剂,参照相关要求开展一致性评价。不具备上述条件的,开展再评价(具体办法另行发布),注射剂再评价的方式方法和时间步骤将会很快出台。对于中药注射剂,吴局长明确表示,再评价方法会和化药注射剂不同,不仅要评价安全性,还要评价有效性。
 
    (五)MAH制度将在全国推广实施
 
    MHA制度明确了上市许可人全生命周期的药品质量责任。全面实施MAH制度,将促进新药研发成果转化和生产技术流动,目前,10个试点省(市)申请人提出的MAH试点品种相关注册申请已达到560件。
 
 
    (六)原辅包实行关联审评审批
 
    原辅包在药品注册申请时一并审评审批,不再发放原料药批准文号,经关联审评审批的原辅包及其质量标准在指定平台公示,供相关企业选择。药品上市许可持有人对生产制剂所选用的原料药、药用辅料和包装材料的质量负责。
 
 
    (七)促进中药传承、大力发展创新药
 
    为建立符合中药特点的注册管理制度和技术评价体系,CDE就中药新药临床研究、中药质量控制、中药新药临床研究与药学研究3个技术指导原则开展了多次专家研讨会,近期将逐渐发布。
 
    下一步,CFDA协同国家中医药管理局制定发布《古代经典名方目录》,由药典委负责制定公布“需更改通用名称的中成药”名单。
 
    目前已发布的文件如下:
 
    (八)药品生产工艺核对风暴即将来袭
 
    药品处方、工艺与注册申报不一致现象在当前GMP检查中较为突出,部分生产企业偷工减料、擅自改变生产工艺,严重影响药品安全有效。2017年相继发布了已上市化药和中药生产工艺变更研究技术原则。毕井泉曾明确表示,生产工艺核对工作需要从药品工艺档案登记开始做起。目前,CDE会同信息中心已初步建立起档案登记的平台,下一步将专门部署开展药品工艺档案限期登记工作。
 
    (九)加强国家审评与监管检查队伍与能力的建设
 
    优化注册审评流程,加快新药的上市进程。目前CDE修订了审评排队方式即17个适应症分类排队,开展项目管理人制度,优先审评程序,目前被纳入优先审评通道已有353个药品注册申请。加强审评队伍的建设,现审评人员已扩充到近1000人。下一步,将重点建立药品品种档案,明确除生产工艺等技术秘密外,药品审评结论及依据全部公开。
 
    强化改革的制度保障和能力建设。建立职业化检查员队伍,加强现场检查、有因检查和境外检查,落实全过程检查责任;对参与药品审评审批等相关工作人员落实保密责任,加快药品审评审批信息化建设。
 
    2017年6月,CFDA已成为国际人用药品注册技术协调会(ICH)成员,此标志着我国药品注册相关法律法规将在不远的未来全面接轨国际规范。随着我国与国际注册技术要求差异的逐步消失,最终形成国际互认。这一方面意味中国制药将全面走向国际,另一方面中国药品市场也将进入全面国际化竞争时代。
 
    三、近期政策对行业未来发展的深远意义
 
    (一)我国药品品质格局将发生根本性好转
 
    由仿标准转变为仿原研,给予“前3家”政策支持,中国“橙皮书”一旦全部落地,将彻底提升国产仿制药质量水平,逐步靠拢国际,实现原研药替代。2018年前后几天,CFDA终于发布首批通过一致性评价的仿制药品种,以及推出了首部《中国上市药品目录集》,接下来,产业期盼能在优先采购等支持政策上尽快协调落实。
 
    原料药实行与制剂关联审评,不再单独发放批准文号,原料药市场将在制剂一致性评价的“引致性需求”下,迎来激烈竞争的时代。
 
    中药开展生产工艺核对,强化整治中药饮片与中药材,进一步强调中药来源的真实性和整体品质,规范中药全过程生产流通秩序势在必行。
 
    注射剂已明确在注册环节上将被严格限制,无临床价值不批;使用上被医保、医疗管控,受限重点监控政策;对于已上市的注射剂即将开展再评价。
 
    生化药开展专项整治,强调生化药原材料采集至成品放行全过程的质量管理。
 
    (二)药品品种补充渠道将进一步通畅,市场将逐步呈现“优胜劣汰”的良性发展环境
 
    新药优先审评审批、文号开放转让、国际准入放开、仿制替代原研、经典名方简化注册、生物类似药放行等,必然带来药品销售品种格局的变化与企业竞争策略的调整。改革所释放的机遇既有利于国际跨国集团进入中国市场,又有利于国内企业选择开展海外并购企业或品种。一致性评价与再评价的提前布局,经典名方、生物类似药等抢先开展研发,都将引发一次药品市场中时不我待的有序竞争。
 
    (三)关注三医联动改革,积极应对政策变化
 
    合规将成为医药领域敏感主题,除研发注册、生产领域改革,医药流通更面临巨大调整,如已经全国推广的两票制、医药代表登记备案管理,即将出台的药品出厂价格信息追溯与国家金税工程等,持续不断的多部委协同查处流通领域的各种违法违规行为。
 
    医保领域释放严管资金信号,新版医保目录限制使用,全面推行以按病种付费为主的复合式医保支付改革,高价药降价谈判,DRGs试点,加之重点监控(辅助用药)目录。借助药物经济学评价、循证医学等手段进入临床路径、用药指南将是药企不二的选择。
 
    医疗领域仍是确保维护公益性下的现代医院改革,全部取消药品加成,全面开展医联体药品采购试点,推行家庭医生签约,推动临床路径管理,遏制医疗腐败,医务人员薪资改革等。
 
    (四)大胆推测未来3年内,中国药企将是冰火两重天
 
    一切都在快速转变,已有产品都要过“一次堂”,不提升就将被淘汰。产品市场补充渠道打通,既有市场格局一定有所改变。医保支付方式转变,进一步强调控费有效。医院用药结构调整将是必然,产业结构的逐步升级换代势在必行。两票制必然引发药品流通领域的重新洗牌,工业境内合并重组与兼并、境外抢购技术与产品将成为大趋势,医药行业整体将面临一次大洗牌!
{*主站.标题#1001} {*主站.标题#1001} {*主站.标题#1001} {*主站.标题#1001} {*主站.标题#1001} 足球压球可靠平台 世界杯投注地址 足彩推荐足彩310 足球买球推荐官网首页 365足彩网站首页入口 沙巴体育登陆正规 365bet足彩 沙巴体育手机版欢迎您 皇冠足彩游戏官方下载 >网站地图-sitemap